IT数码 购物 网址 头条 软件 日历 阅读 图书馆
TxT小说阅读器
↓语音阅读,小说下载,古典文学↓
图片批量下载器
↓批量下载图片,美女图库↓
图片自动播放器
↓图片自动播放器↓
一键清除垃圾
↓轻轻一点,清除系统垃圾↓
开发: C++知识库 Java知识库 JavaScript Python PHP知识库 人工智能 区块链 大数据 移动开发 嵌入式 开发工具 数据结构与算法 开发测试 游戏开发 网络协议 系统运维
教程: HTML教程 CSS教程 JavaScript教程 Go语言教程 JQuery教程 VUE教程 VUE3教程 Bootstrap教程 SQL数据库教程 C语言教程 C++教程 Java教程 Python教程 Python3教程 C#教程
数码: 电脑 笔记本 显卡 显示器 固态硬盘 硬盘 耳机 手机 iphone vivo oppo 小米 华为 单反 装机 图拉丁
 
   -> C++知识库 -> 利用C语言实现任意有理数num转化为r进制数 -> 正文阅读

[C++知识库]利用C语言实现任意有理数num转化为r进制数

内容:

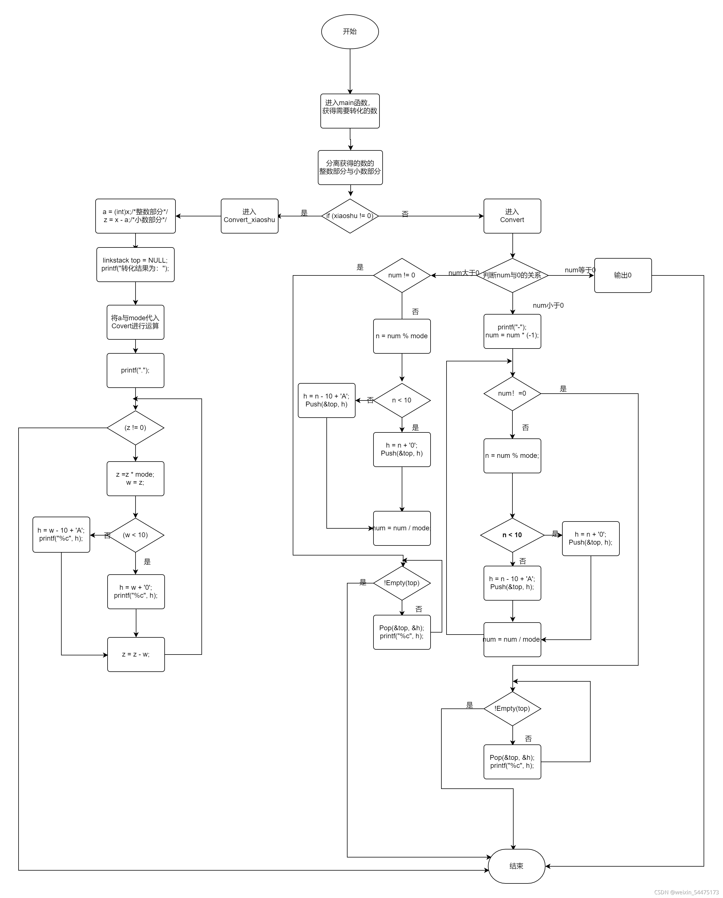
将十进制有理数num转换为r进制数,其转换方法为辗转相除法。要求用链栈实现。

步骤:

  1. 算法分析

?????程序中设计了四个函数:

?????函数InitStack()用来初始化一个顺序栈

?????函数Empty()用来实现栈的判空操作

?????函数Pop()用来实现元素的出栈操作

?????函数Convert()用来实现数制转换算法

?????数值转换问题需要用到栈的基本操作,程序中用三个函数分别实现链栈的入栈,判断栈空和出栈操作。主函数有两个输入,即输入待转化的数和要转化的进制,函数Covert算法思想是利用算数运算中的取余和取整的操作,借助于栈的操作,进行辗转相除来实现。

? ? 2.源代码

#include<stdio.h>
#include<stdlib.h>
#include<string.h>
#define StackSize 100
typedef char DataType;
typedef struct {
	DataType data[StackSize];
	int top;
}SeqStack;
int Init_SeqStack(SeqStack*& S)
{
	S = (SeqStack*)malloc(sizeof(SeqStack));//申请空间
	if (S == NULL)
	{
		printf("申请分配空间失败\n");
		return 0;						//失败返回0
	}
	S->top = -1;						//将-1赋值给栈顶指针
	return 1;
}

int IsHuiwen(char* t)
{
	int i, b, len;
	SeqStack* S;
	Init_SeqStack(S);
	char temp;
	len = strlen(t);
	for (i = 0; i < len / 2; i++)
	{
		if (S->top < StackSize - 1)
			S->data[++S->top] = t[i];
		else
		{
			printf("栈满溢出");
			exit;
		}
		if (len % 2 == 1)i++;
		while (S->top > -1)
		{
			temp = S->data[S->top--];
			if (temp != t[i])
				return 0;
			else
				i++;
		}
		return 1;
	}
}
int main()
{

	printf("请输入需要判断的字符串\n");
	DataType data[StackSize];
	scanf_s("%c", data);
	if (IsHuiwen(data))
	{
		printf("该字符串是回文\n");
	}
	else			//否则执行printf("该字符串不是回文\n");
	{
		printf("该字符串不是回文\n");
	}
	return 0;
}

3.流程图

4.效果图

整数??小数

?

?

  C++知识库 最新文章
【C++】友元、嵌套类、异常、RTTI、类型转换
通讯录的思路与实现(C语言)
C++PrimerPlus 第七章 函数-C++的编程模块(
Problem C: 算法9-9~9-12:平衡二叉树的基本
MSVC C++ UTF-8编程
C++进阶 多态原理
简单string类c++实现
我的年度总结
【C语言】以深厚地基筑伟岸高楼-基础篇(六
c语言常见错误合集
上一篇文章      下一篇文章      查看所有文章
加:2021-10-28 12:13:13  更:2021-10-28 12:14:44 
 
开发: C++知识库 Java知识库 JavaScript Python PHP知识库 人工智能 区块链 大数据 移动开发 嵌入式 开发工具 数据结构与算法 开发测试 游戏开发 网络协议 系统运维
教程: HTML教程 CSS教程 JavaScript教程 Go语言教程 JQuery教程 VUE教程 VUE3教程 Bootstrap教程 SQL数据库教程 C语言教程 C++教程 Java教程 Python教程 Python3教程 C#教程
数码: 电脑 笔记本 显卡 显示器 固态硬盘 硬盘 耳机 手机 iphone vivo oppo 小米 华为 单反 装机 图拉丁

360图书馆 购物 三丰科技 阅读网 日历 万年历 2025年12日历 -2025/12/15 21:49:12-

图片自动播放器
↓图片自动播放器↓
TxT小说阅读器
↓语音阅读,小说下载,古典文学↓
一键清除垃圾
↓轻轻一点,清除系统垃圾↓
图片批量下载器
↓批量下载图片,美女图库↓
  网站联系: qq:121756557 email:121756557@qq.com  IT数码