1. 大小写不论
2. 字符串值可以双引号也可以单引号(数据库只有字符串类型)
大二下学期,所用教材: 
第一篇 数据库基础知识
第1章 数据库系统的基本原理
1.1 相关概念
-
数据库系统=数据集(数据库)+程序集(数据库管理系统)+软硬件+。。。 -
数据库系统的总目标:帮助用户管理与使用数据 -
数据(Data):描述事物的符号记录 -
数据库(Database,DB):数据库是长期储存在计算机内、有组织的、可共享的大量数据的集合 -
DBMS:数据库管理系统 -
数据库系统(DBS):数据库系统是由数据库、数据库管理系统(及其应用开发工具)、应用程序和数据库管理员(DataBase Administrator,DBA)组成的存储、管理、处理和维护数据的系统 -
DDL(数据定义语言) 创建一个数据对象------ 表 字符型,变长字符型 -
DCL(数据控制语言) -
DBMS的体系结构:3层 -
数据源(DATA SOURCE):远程数据库的别名 -
DBS=DB+DBMS+DBA+应用系统 DBAS(数据库应用系统)
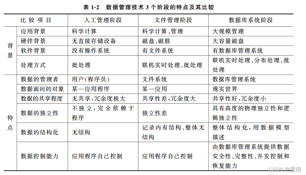
数据管理技术的发展阶段
4个发展阶段(最后一个带**不学不考) 人工管理———->>文件系统————–>>数据库系统————–>>高级数据库系统 
数据模型*4(模型是对现实世界的抽象)
(数据库系统的核心与基础) 数据模型是用来 描述数据、组织数据、操作数据的。 数据模型分为两个层次,现实世界的客观对象抽象成概念模型,然后再转换成机器模型。
- 概念模型 按照用户观点对数据建模,主要用于数据库设计,
- 机器模型 分为逻辑模型和物理模型。逻辑模型主要包括层次模型(树)、网状模型(图)、关系模型等,它是按计算机系统的观点对数据建模。 物理模型是机器内部的存储方式和存取方法,由DBMS实现。
组成3要素:数据结构、数据操作、数据的完整性约束 
 
E-R模型
完整性,一致性。。。
码,主码,主键。。
数据库系统的三个抽象级
用户级,概念级,物理级
数据库系统的三级模式
 
数据库系统的二级映射与*数据独立性
物理独立性是指用户的应用程序与存储在磁盘上的数据库中的数据是独立的。物理独立性通过模式/内模式映射来实现的。 逻辑独立性是指用户的应用程序与逻辑结构是相互独立的。逻辑独立性是通过外模式/模式映射来实现的。
第2章 关系数据库标准语言SQL
8个实验
数据库期末总结复习
考核:
- 闭卷,70%~80%都是写代码(类似于完成一个完整的项目与)
- 带**的内容不讲也不考

章节习题
|