Service Manager的用处
-
在正式展开叙述之前,我们需要先说明一下为什么要进行Service Manager的启动和获取。回到binder-框架认知中的整体框架图可知:  客户端想要和服务端进行通信,首先需要和对应服务端建立连接,那么客户端是怎么知道,并且完成和服务端进行连接的呢?这就需要用到Service Manager服务了,其实对应客户端和服务端的连接通信都是通过Service Manager来建立的,之所以Service Manager可以实现相关需求,原因如下:
- Service Manager的Binder的handle,固定为0;而这就保证了:不论是Client端还是Service端都可以准确的获取到Service Manager
- Service Manager中记录了需要通信的server,这样就可以通过Service Manager去获取对应的需要通信的server
Service Manager的启动
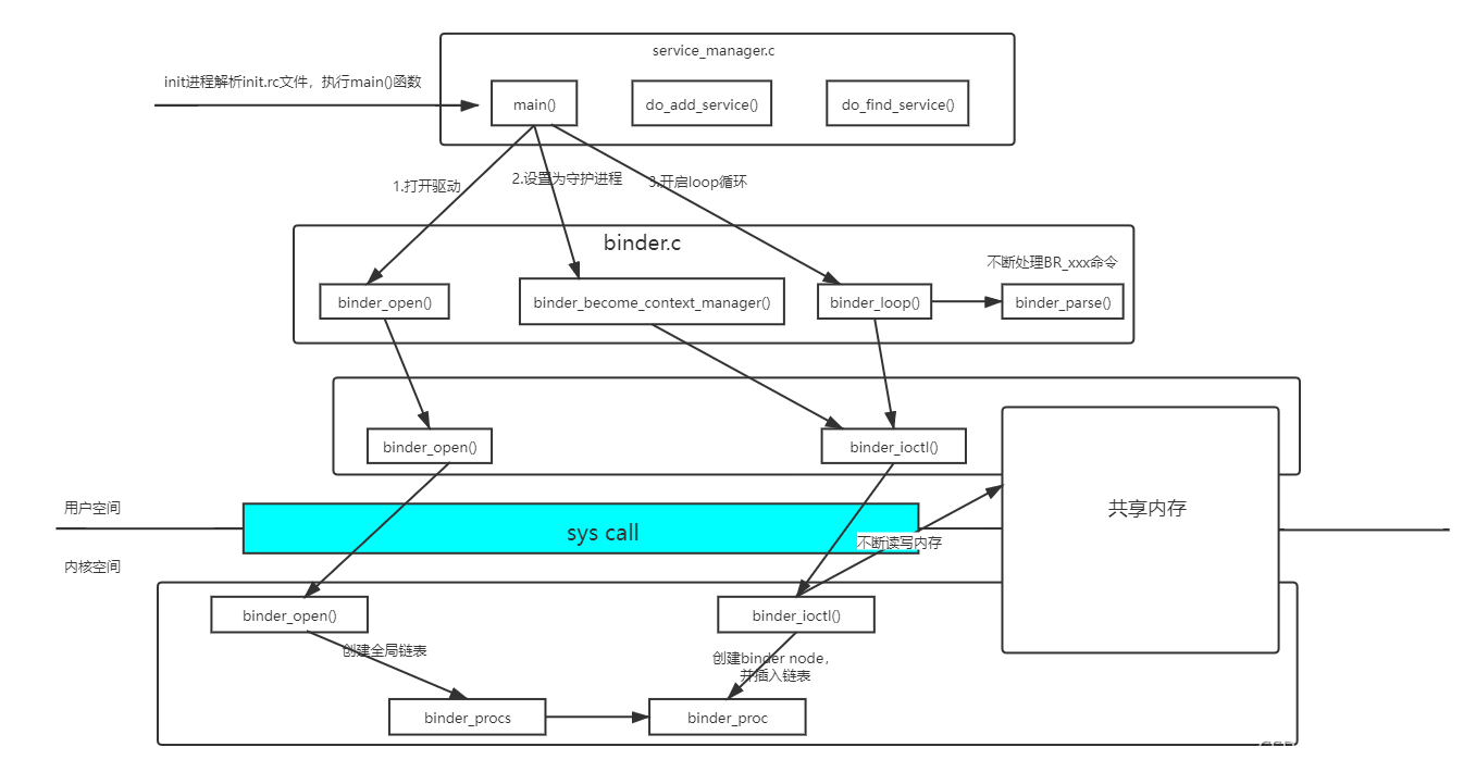
Service Manager启动相关图示
-
Service Manager启动方法调用图  -
Service Manager启动时序图 
Service Manager启动代码解析
- 需要说明以下分析都是基于Android P版本进行分析
1. 启动Service Manager进程
-
ServiceManager是由init进程通过解析init.rc文件而创建的,其所对应的可执行程序是ServiceManager,所对应的源文件是service_manager.c,进程名是servicemanager 文件路径:android/system/core/rootdir/init.rc # Start essential services.
# 启动servicemanager.rc
start servicemanager
start hwservicemanager
start vndservicemanager
文件路径:android/frameworks/native/cmds/servicemanager.rc # 启动service Manager进程
service servicemanager /system/bin/servicemanager
class core animation
user system
group system readproc
critical
onrestart restart healthd
onrestart restart zygote
onrestart restart audioserver
onrestart restart media
onrestart restart surfaceflinger
onrestart restart inputflinger
onrestart restart drm
onrestart restart cameraserver
onrestart restart keystore
onrestart restart gatekeeperd
writepid /dev/cpuset/system-background/tasks
shutdown critical
2. 进入 service_manager.c 中的 main()方法
-
启动servicemanager的入口就是 service_manager.c 中的main()方法: int main(int argc, char** argv)
{
struct binder_state *bs;
union selinux_callback cb;
char *driver;
if (argc > 1) {
driver = argv[1];
} else {
driver = "/dev/binder";
}
bs = binder_open(driver, 128*1024);
if (!bs) {
#ifdef VENDORSERVICEMANAGER
ALOGW("failed to open binder driver %s\n", driver);
while (true) {
sleep(UINT_MAX);
}
#else
ALOGE("failed to open binder driver %s\n", driver);
#endif
return -1;
}
if (binder_become_context_manager(bs)) {
ALOGE("cannot become context manager (%s)\n", strerror(errno));
return -1;
}
cb.func_audit = audit_callback;
selinux_set_callback(SELINUX_CB_AUDIT, cb);
cb.func_log = selinux_log_callback;
selinux_set_callback(SELINUX_CB_LOG, cb);
#ifdef VENDORSERVICEMANAGER
sehandle = selinux_android_vendor_service_context_handle();
#else
sehandle = selinux_android_service_context_handle();
#endif
selinux_status_open(true);
if (sehandle == NULL) {
ALOGE("SELinux: Failed to acquire sehandle. Aborting.\n");
abort();
}
if (getcon(&service_manager_context) != 0) {
ALOGE("SELinux: Failed to acquire service_manager context. Aborting.\n");
abort();
}
binder_loop(bs, svcmgr_handler);
return 0;
}
在 main() 方法中,关于SM的启动,主要的动作是三个:
binder_open() : 打开Binder设备文件binder_become_context_manager() : 告知Binder驱动当前进程是Binder上下文管理者binder_loop() : 进入消息循环,等待Client请求;如果没有Client请求,那么就进入中断等待状态,如果有Client请求,就被唤醒,读取并处理Client请求 接下来针对这三个方法进行详细解析。
1. binder_open()方法解析
-
代码路径:android/framework/native/cmds/servicemanager/binder.c
struct binder_state *binder_open(const char* driver, size_t mapsize)
{
struct binder_state *bs;
struct binder_version vers;
bs = malloc(sizeof(*bs));
if (!bs) {
errno = ENOMEM;
return NULL;
}
bs->fd = open(driver, O_RDWR | O_CLOEXEC);
if (bs->fd < 0) {
fprintf(stderr,"binder: cannot open %s (%s)\n",
driver, strerror(errno));
goto fail_open;
}
if ((ioctl(bs->fd, BINDER_VERSION, &vers) == -1) ||
(vers.protocol_version != BINDER_CURRENT_PROTOCOL_VERSION)) {
fprintf(stderr,
"binder: kernel driver version (%d) differs from user space version (%d)\n",
vers.protocol_version, BINDER_CURRENT_PROTOCOL_VERSION);
goto fail_open;
}
bs->mapsize = mapsize;
bs->mapped = mmap(NULL, mapsize, PROT_READ, MAP_PRIVATE, bs->fd, 0);
if (bs->mapped == MAP_FAILED) {
fprintf(stderr,"binder: cannot map device (%s)\n",
strerror(errno));
goto fail_map;
}
return bs;
fail_map:
close(bs->fd);
fail_open:
free(bs);
return NULL;
}
binder_open()方法的用处就是打开“/dev/binder”节点的Binder驱动设备文件,然后调用mmap()方法进行内存映射 -
这里面的open()、mmap()最后都是调用Binder驱动中的binder_open()、binder_mmap(),具体方法解析见binder框架解析(1),此处不多做说明。
2. binder_become_context_manager()方法解析
-
代码路径:android/framework/native/cmds/servicemanager/binder.c int binder_become_context_manager(struct binder_state *bs)
{
return ioctl(bs->fd, BINDER_SET_CONTEXT_MGR, 0);
}
ioctl()会调用到Binder驱动层的binder_ioctl()方法
- 代码路径:android/kernel/drivers/staging/android/binder.c
static long binder_ioctl(struct file *filp, unsigned int cmd, unsigned long arg)
{
...
switch (cmd) {
......
case BINDER_SET_CONTEXT_MGR:
ret = binder_ioctl_set_ctx_mgr(filp);
if (ret)
goto err;
break;
.....
}
...
}
传入的参数为:BINDER_SET_CONTEXT_MGR,命中对应case后调用方法:binder_ioctl_set_ctx_mgr(filp) static int binder_ioctl_set_ctx_mgr(struct file *filp,
struct flat_binder_object *fbo)
{
int ret = 0;
struct binder_proc *proc = filp->private_data;
struct binder_context *context = proc->context;
struct binder_node *new_node;
kuid_t curr_euid = current_euid();
mutex_lock(&context->context_mgr_node_lock);
if (context->binder_context_mgr_node) {
pr_err("BINDER_SET_CONTEXT_MGR already set\n");
ret = -EBUSY;
goto out;
}
ret = security_binder_set_context_mgr(proc->tsk);
if (ret < 0)
goto out;
if (uid_valid(context->binder_context_mgr_uid)) {
if (!uid_eq(context->binder_context_mgr_uid, curr_euid)) {
pr_err("BINDER_SET_CONTEXT_MGR bad uid %d != %d\n",
from_kuid(&init_user_ns, curr_euid),
from_kuid(&init_user_ns,
context->binder_context_mgr_uid));
ret = -EPERM;
goto out;
}
} else {
context->binder_context_mgr_uid = curr_euid;
}
new_node = binder_new_node(proc, fbo);
if (!new_node) {
ret = -ENOMEM;
goto out;
}
binder_node_lock(new_node);
new_node->local_weak_refs++;
new_node->local_strong_refs++;
new_node->has_strong_ref = 1;
new_node->has_weak_ref = 1;
context->binder_context_mgr_node = new_node;
binder_node_unlock(new_node);
binder_put_node(new_node);
out:
mutex_unlock(&context->context_mgr_node_lock);
return ret;
}
纵观binder_ioctl_set_ctx_mgr()方法,其实它做的事情就是:在判断binder_context_mgr_node为空的前提下,通过binder_new_node()方法新建了ServicerManager服务对应的Binder实体,并将其赋值binder_context_mgr_node
- 其实每个需要进行IPC通信的server都会通过
binder_new_node()方法去新建一个Binder实体,而SM和其他服务的Binder实体所不同有两点:
binder_new_node(proc, fbo) SM的Binder实体在创建时传入的参数是特殊的- SM的Binder实体是保存在
binder_context_mgr_node中的,而这就保证了其他的服务都可以通过context->binder_context_mgr_node去获取SM的Binder实体 接下来我们看一下binder_new_node()方法的代码细节: static struct binder_node *binder_new_node(struct binder_proc *proc,
struct flat_binder_object *fp)
{
struct binder_node *node;
struct binder_node *new_node = kzalloc(sizeof(*node), GFP_KERNEL);
if (!new_node)
return NULL;
binder_inner_proc_lock(proc);
node = binder_init_node_ilocked(proc, new_node, fp);
binder_inner_proc_unlock(proc);
if (node != new_node)
kfree(new_node);
return node;
}
static struct binder_node *binder_init_node_ilocked(
struct binder_proc *proc,
struct binder_node *new_node,
struct flat_binder_object *fp)
{
struct rb_node **p = &proc->nodes.rb_node;
struct rb_node *parent = NULL;
struct binder_node *node;
binder_uintptr_t ptr = fp ? fp->binder : 0;
binder_uintptr_t cookie = fp ? fp->cookie : 0;
__u32 flags = fp ? fp->flags : 0;
s8 priority;
assert_spin_locked(&proc->inner_lock);
while (*p) {
parent = *p;
node = rb_entry(parent, struct binder_node, rb_node);
if (ptr < node->ptr)
p = &(*p)->rb_left;
else if (ptr > node->ptr)
p = &(*p)->rb_right;
else {
binder_inc_node_tmpref_ilocked(node);
return node;
}
}
node = new_node;
binder_stats_created(BINDER_STAT_NODE);
node->tmp_refs++;
rb_link_node(&node->rb_node, parent, p);
rb_insert_color(&node->rb_node, &proc->nodes);
node->debug_id = atomic_inc_return(&binder_last_id);
node->proc = proc;
node->ptr = ptr;
node->cookie = cookie;
node->work.type = BINDER_WORK_NODE;
priority = flags & FLAT_BINDER_FLAG_PRIORITY_MASK;
node->sched_policy = (flags & FLAT_BINDER_FLAG_SCHED_POLICY_MASK) >>
FLAT_BINDER_FLAG_SCHED_POLICY_SHIFT;
node->min_priority = to_kernel_prio(node->sched_policy, priority);
node->accept_fds = !!(flags & FLAT_BINDER_FLAG_ACCEPTS_FDS);
node->inherit_rt = !!(flags & FLAT_BINDER_FLAG_INHERIT_RT);
node->txn_security_ctx = !!(flags & FLAT_BINDER_FLAG_TXN_SECURITY_CTX);
spin_lock_init(&node->lock);
INIT_LIST_HEAD(&node->work.entry);
INIT_LIST_HEAD(&node->async_todo);
binder_debug(BINDER_DEBUG_INTERNAL_REFS,
"%d:%d node %d u%016llx c%016llx created\n",
proc->pid, current->pid, node->debug_id,
(u64)node->ptr, (u64)node->cookie);
return node;
}
-
至此binder_become_context_manager()就分析完毕了,其所谓的将SM设置为大管家,本质上其实就是两点:
- SM的驱动层Binder实体创建是特殊的,
binder_new_node(proc, 0, 0)中传入的参数都是0 - SM的驱动层Binder实体用
binder_context_mgr_node进行了保存,而这就保证了所有server都可以通过context->binder_context_mgr_node获取到SM的Binder实体
3. binder_loop()方法解析
-
代码路径:android/framework/native/cmds/servicemanager/binder.c void binder_loop(struct binder_state *bs, binder_handler func)
{
int res;
struct binder_write_read bwr;
uint32_t readbuf[32];
bwr.write_size = 0;
bwr.write_consumed = 0;
bwr.write_buffer = 0;
readbuf[0] = BC_ENTER_LOOPER;
binder_write(bs, readbuf, sizeof(uint32_t));
for (;;) {
bwr.read_size = sizeof(readbuf);
bwr.read_consumed = 0;
bwr.read_buffer = (uintptr_t) readbuf;
res = ioctl(bs->fd, BINDER_WRITE_READ, &bwr);
if (res < 0) {
ALOGE("binder_loop: ioctl failed (%s)\n", strerror(errno));
break;
}
res = binder_parse(bs, 0, (uintptr_t) readbuf, bwr.read_consumed, func);
if (res == 0) {
ALOGE("binder_loop: unexpected reply?!\n");
break;
}
if (res < 0) {
ALOGE("binder_loop: io error %d %s\n", res, strerror(errno));
break;
}
}
}
解析binder_loop()方法可以看到,其中存在死循环,也就是说,SM启动后最终会一直在binder_loop()方法中循环获取消息,而在ioctl()方法处,如果不再有消息,则会阻塞。 接下来进一步解析其中的方法,从binder_write()方法开始看: int binder_write(struct binder_state *bs, void *data, size_t len)
{
struct binder_write_read bwr;
int res;
bwr.write_size = len;
bwr.write_consumed = 0;
bwr.write_buffer = (uintptr_t) data;
bwr.read_size = 0;
bwr.read_consumed = 0;
bwr.read_buffer = 0;
res = ioctl(bs->fd, BINDER_WRITE_READ, &bwr);
if (res < 0) {
fprintf(stderr,"binder_write: ioctl failed (%s)\n",
strerror(errno));
}
return res;
}
分析binder_write()发现,最终也是调用了ioctl()方法进到了kernel层进行消息处理,那么接下来简单分析一下传入的数据分别为:write_buffer = BC_ENTER_LOOPER 和 read_buffer = BC_ENTER_LOOPER时,在kernel层binder_ioctl()中都做了哪些动作吧
- 代码路径:android/drivers/android/binder.c
static long binder_ioctl(struct file *filp, unsigned int cmd, unsigned long arg)
{
....
switch (cmd) {
.....
case BINDER_WRITE_READ:
ret = binder_ioctl_write_read(filp, cmd, arg, thread);
if (ret)
goto err;
break;
......
}
.....
}
两次传下来的cmd都为BINDER_WRITE_READ,命中对应case,调用方法:binder_ioctl_write_read(filp, cmd, arg, thread) static int binder_ioctl_write_read(struct file *filp,
unsigned int cmd, unsigned long arg,
struct binder_thread *thread)
{
int ret = 0;
struct binder_proc *proc = filp->private_data;
unsigned int size = _IOC_SIZE(cmd);
void __user *ubuf = (void __user *)arg;
struct binder_write_read bwr;
if (size != sizeof(struct binder_write_read)) {
ret = -EINVAL;
goto out;
}
if (copy_from_user(&bwr, ubuf, sizeof(bwr))) {
ret = -EFAULT;
goto out;
}
binder_debug(BINDER_DEBUG_READ_WRITE,
"%d:%d write %lld at %016llx, read %lld at %016llx\n",
proc->pid, thread->pid,
(u64)bwr.write_size, (u64)bwr.write_buffer,
(u64)bwr.read_size, (u64)bwr.read_buffer);
if (bwr.write_size > 0) {
ret = binder_thread_write(proc, thread,
bwr.write_buffer,
bwr.write_size,
&bwr.write_consumed);
trace_binder_write_done(ret);
if (ret < 0) {
bwr.read_consumed = 0;
if (copy_to_user(ubuf, &bwr, sizeof(bwr)))
ret = -EFAULT;
goto out;
}
}
if (bwr.read_size > 0) {
ret = binder_thread_read(proc, thread, bwr.read_buffer,
bwr.read_size,
&bwr.read_consumed,
filp->f_flags & O_NONBLOCK);
trace_binder_read_done(ret);
if (!list_empty(&proc->todo))
wake_up_interruptible(&proc->wait);
if (ret < 0) {
if (copy_to_user(ubuf, &bwr, sizeof(bwr)))
ret = -EFAULT;
goto out;
}
}
binder_debug(BINDER_DEBUG_READ_WRITE,
"%d:%d wrote %lld of %lld, read return %lld of %lld\n",
proc->pid, thread->pid,
(u64)bwr.write_consumed, (u64)bwr.write_size,
(u64)bwr.read_consumed, (u64)bwr.read_size);
if (copy_to_user(ubuf, &bwr, sizeof(bwr))) {
ret = -EFAULT;
goto out;
}
out:
return ret;
}
接下来我们逐一分析 binder_thread_write() 和 binder_thread_read()方法 先看一下 binder_thread_write() : static int binder_thread_write(struct binder_proc *proc,
struct binder_thread *thread,
binder_uintptr_t binder_buffer, size_t size,
binder_size_t *consumed)
{
uint32_t cmd;
struct binder_context *context = proc->context;
void __user *buffer = (void __user *)(uintptr_t)binder_buffer;
void __user *ptr = buffer + *consumed;
void __user *end = buffer + size;
while (ptr < end && thread->return_error == BR_OK) {
if (get_user(cmd, (uint32_t __user *)ptr))
return -EFAULT;
ptr += sizeof(uint32_t);
trace_binder_command(cmd);
if (_IOC_NR(cmd) < ARRAY_SIZE(binder_stats.bc)) {
binder_stats.bc[_IOC_NR(cmd)]++;
proc->stats.bc[_IOC_NR(cmd)]++;
thread->stats.bc[_IOC_NR(cmd)]++;
}
switch (cmd) {
case BC_ENTER_LOOPER:
binder_debug(BINDER_DEBUG_THREADS,
"%d:%d BC_ENTER_LOOPER\n",
proc->pid, thread->pid);
if (thread->looper & BINDER_LOOPER_STATE_REGISTERED) {
thread->looper |= BINDER_LOOPER_STATE_INVALID;
binder_user_error("%d:%d ERROR: BC_ENTER_LOOPER called after BC_REGISTER_LOOPER\n",
proc->pid, thread->pid);
}
thread->looper |= BINDER_LOOPER_STATE_ENTERED;
break;
......
}
return 0;
}
到这里,第一个写入的BC_ENTER_LOOPER就处理完成了,其实就是置了标志位,表明当下进入了loop状态。 接下来,我们看一下binder_thread_read()中,对BC_ENTER_LOOPER的处理: static int binder_thread_read(struct binder_proc *proc,
struct binder_thread *thread,
binder_uintptr_t binder_buffer, size_t size,
binder_size_t *consumed, int non_block)
{
void __user *buffer = (void __user *)(uintptr_t)binder_buffer;
void __user *ptr = buffer + *consumed;
void __user *end = buffer + size;
int ret = 0;
int wait_for_proc_work;
if (*consumed == 0) {
if (put_user(BR_NOOP, (uint32_t __user *)ptr))
return -EFAULT;
ptr += sizeof(uint32_t);
}
........
thread->looper |= BINDER_LOOPER_STATE_WAITING;
if (wait_for_proc_work)
proc->ready_threads++;
binder_unlock(__func__);
trace_binder_wait_for_work(wait_for_proc_work,
!!thread->transaction_stack,
!list_empty(&thread->todo));
if (wait_for_proc_work) {
if (!(thread->looper & (BINDER_LOOPER_STATE_REGISTERED |
BINDER_LOOPER_STATE_ENTERED))) {
binder_user_error("%d:%d ERROR: Thread waiting for process work before calling BC_REGISTER_LOOPER or BC_ENTER_LOOPER (state %x)\n",
proc->pid, thread->pid, thread->looper);
wait_event_interruptible(binder_user_error_wait,
binder_stop_on_user_error < 2);
}
binder_set_nice(proc->default_priority);
if (non_block) {
if (!binder_has_proc_work(proc, thread))
ret = -EAGAIN;
} else
ret = wait_event_freezable_exclusive(proc->wait, binder_has_proc_work(proc, thread));
} else {
if (non_block) {
if (!binder_has_thread_work(thread))
ret = -EAGAIN;
} else
ret = wait_event_freezable(thread->wait, binder_has_thread_work(thread));
}
......
}
至此,binder_thread_read()也已分析完成,当待处理队列中没有需要处理的事务时,那么就会阻塞(针对SM消息启动来说),直到有待处理事务写入,从而唤醒SM的binder_loop(),继续获取事务进行处理
Service Manager启动总结
- 通过对
service_manager.c文件中的main()方法的解析,我们可以得知:
- 对于ServiceManager进程来说:
- 通过
binder_open() 方法打开 Binder驱动设备文件,并且将内存映射到ServiceManager的进程空间 - 通过
binder_become_context_manager()设置当前进程为Binder上下文管理者 - 通过
binder_loop()进入消息获取循环,等待Client的请求 - 对于Binder驱动来说:
- 初始化了ServiceManager对应的进程上下文环境,即
binder_proc变量 - 将内核虚拟内存和用户虚拟内存映射到同一块物理内存中,大小是128K
- 新建当前线程对应的
binder_thread对象,并将其添加到进程上下文信息binder_proc->threads红黑树中 - 新建ServiceManager的Binder实体,并将该Binder实体用
context->binder_context_mgr_node保存 - 当没有消息事务处理时,进入中断等待状态,等待其他进程将其唤醒
|