PackageManagerService属于Android framework中很重要的一个模块,应用安装、卸载、Intent的匹配、package的解析等都和它有关。下面从PackageManagerService的启动和在Context中获取PackageManager对象理一理整个过程。
?本文是基于Android10源码分析,其他版本可能有细微的差异,但是总体流程相差无几。涉及到的类有:
frameworks/base/services/java/com/android/server/SystemServer.java
frameworks/base/core/java/android/content/pm/IPackageManager.aidl
frameworks/base/core/java/android/content/pm/PakcageManager.java
frameworks/base/core/java/android/app/ApplicationPakcageManager.java
frameworks/base/services/core/java/com/android/server/pm/PakcageManagerservice.java
frameworks/base/core/java/android/os/ServiceManagerNative.java
文章目录结构如下:
PackageManagerService 启动
?PackageManagerService(后面我们简称为PMS)是在SystemServer进程启动过程中被拉起的,具体时序如下: 
private void startBootstrapServices() {
Installer installer = mSystemServiceManager.startService(Installer.class);
mPackageManagerService = PackageManagerService.main(mSystemContext, installer,
mFactoryTestMode != FactoryTest.FACTORY_TEST_OFF, mOnlyCore);
mFirstBoot = mPackageManagerService.isFirstBoot();
mPackageManager = mSystemContext.getPackageManager();
if (!mRuntimeRestart && !isFirstBootOrUpgrade()) {
MetricsLogger.histogram(null, "boot_package_manager_init_ready",
(int) SystemClock.elapsedRealtime());
}
if (!mOnlyCore) {
boolean disableOtaDexopt = SystemProperties.getBoolean("config.disable_otadexopt",false);
if (!disableOtaDexopt) {
traceBeginAndSlog("StartOtaDexOptService");
try {
OtaDexoptService.main(mSystemContext, mPackageManagerService);
} catch (Throwable e) {
reportWtf("starting OtaDexOptService", e);
} finally {
traceEnd();
}
}
}
}
?可以看到PackageManagerService对象是在SystemServer.startBootstrapServices()方法中创建的,我们看下PackageManagerService.main()方法。
public static PackageManagerService main(Context context, Installer installer,
boolean factoryTest, boolean onlyCore) {
PackageManagerServiceCompilerMapping.checkProperties();
PackageManagerService m = new PackageManagerService(context, installer,
factoryTest, onlyCore);
m.enableSystemUserPackages();
ServiceManager.addService("package", m);
final PackageManagerNative pmn = m.new PackageManagerNative();
ServiceManager.addService("package_native", pmn);
return m;
}
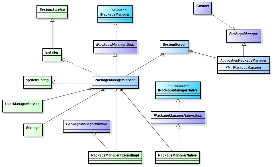
在了解PackageManagerService对象初始化之前,我们先看下PackageManagerService相关的类关系图

- IPackageManager: AIDL接口,定义了PackageManagerService提供的方法。
- PackageManagerService:IPackageManager接口的实现类,实现了IPackageManager.aidl中定义的方法。
- Installer:系统服务,实际上是
installd的客户端,用于提供应用安装、卸载等接口。 - PackageManager:PackageManagerService对应用层提供接口的抽象类,应用通过Context的getPackageManager()抽象方法获取PackageManager对象;而最终实现是在ContextImpl的getPackageManager()方法中返回了ApplicationPackageManager对象。
- ApplicationPackageManager:PackageManager的子类,依赖PakcageManagerService。所实现的抽象方法的功能都是通过PackageManagerService实现的。这样ApplicationPackageManager就把应用层接口PackageManager和PackageManagerService关联了起来。
- PackageManagerInternal:为本地系统服务提供的PackageManagerService接口
- IPackageManagerNative:定义了PackageManager中需要暴露给native层的方法,这些方法要和PackageManager.java中的方法对应上。
- PackageManagerNative:IPackageManagerNative接口实现类。
PackageManagerService对象初始化
PackageManagerService的构造方法很长,根据EventLogTags中的定义可分为五个阶段,用伪代码表示为
public PackageManagerService(Context context, Installer installer,
boolean factoryTest, boolean onlyCore) {
...
EventLog.writeEvent(EventLogTags.BOOT_PROGRESS_PMS_START,
SystemClock.uptimeMillis());
EventLog.writeEvent(EventLogTags.BOOT_PROGRESS_PMS_SYSTEM_SCAN_START,
startTime);
...
if (!mOnlyCore) {
EventLog.writeEvent(EventLogTags.BOOT_PROGRESS_PMS_DATA_SCAN_START,
SystemClock.uptimeMillis());
}
...
EventLog.writeEvent(EventLogTags.BOOT_PROGRESS_PMS_SCAN_END,
SystemClock.uptimeMillis());
...
EventLog.writeEvent(EventLogTags.BOOT_PROGRESS_PMS_READY,
SystemClock.uptimeMillis());
}
BOOT_PROGRESS_PMS_START
这个阶段主要做了以下内容的工作
- 将PMS对象封装成PackageManagerInternal对象,保存在LocalService中以便同一进程可以访问;
- 创建UserManagerService对象;
- 创建ComponentResolver对象,该对象用于解析Android四大组件。
- 创建PermissionManagerService对象;
- 创建Settings对象,注意该对象并不是Settings Provider,而是com.android.server.pm.Settings;用于保存动态设置的信息,比如应用权限、签名信息。
- 为不同的SharedUserId添加不同的权限;
- 加载应用的签名文件mac_permissions.xml
- 创建PackageDexOptimizer、DexManager、ArtManagerService对象;
- 创建SystemConfig实例,获取系统配置信息,配置共享lib库和权限配置信息
- 创建不同用途的HandlerThread和Handler对象
这个过程总结起来就是使劲造,造什么?造对象呗。
public PackageManagerService(Context context, Installer installer,
boolean factoryTest, boolean onlyCore) {
LockGuard.installLock(mPackages, LockGuard.INDEX_PACKAGES);
Trace.traceBegin(TRACE_TAG_PACKAGE_MANAGER, "create package manager");
EventLog.writeEvent(EventLogTags.BOOT_PROGRESS_PMS_START,
SystemClock.uptimeMillis());
if (mSdkVersion <= 0) {
Slog.w(TAG, "**** ro.build.version.sdk not set!");
}
mContext = context;
mFactoryTest = factoryTest;
mOnlyCore = onlyCore;
mMetrics = new DisplayMetrics();
mInstaller = installer;
synchronized (mInstallLock) {
synchronized (mPackages) {
LocalServices.addService(
PackageManagerInternal.class, new PackageManagerInternalImpl());
sUserManager = new UserManagerService(context, this,
new UserDataPreparer(mInstaller, mInstallLock, mContext, mOnlyCore), mPackages);
mComponentResolver = new ComponentResolver(sUserManager,
LocalServices.getService(PackageManagerInternal.class),
mPackages);
mPermissionManager = PermissionManagerService.create(context,
mPackages );
mDefaultPermissionPolicy = mPermissionManager.getDefaultPermissionGrantPolicy();
mSettings = new Settings(Environment.getDataDirectory(),
mPermissionManager.getPermissionSettings(), mPackages);
}
}
mSettings.addSharedUserLPw("android.uid.system", Process.SYSTEM_UID,
ApplicationInfo.FLAG_SYSTEM, ApplicationInfo.PRIVATE_FLAG_PRIVILEGED);
mSettings.addSharedUserLPw("android.uid.phone", RADIO_UID,
ApplicationInfo.FLAG_SYSTEM, ApplicationInfo.PRIVATE_FLAG_PRIVILEGED);
mSettings.addSharedUserLPw("android.uid.log", LOG_UID,
ApplicationInfo.FLAG_SYSTEM, ApplicationInfo.PRIVATE_FLAG_PRIVILEGED);
mSettings.addSharedUserLPw("android.uid.nfc", NFC_UID,
ApplicationInfo.FLAG_SYSTEM, ApplicationInfo.PRIVATE_FLAG_PRIVILEGED);
mSettings.addSharedUserLPw("android.uid.bluetooth", BLUETOOTH_UID,
ApplicationInfo.FLAG_SYSTEM, ApplicationInfo.PRIVATE_FLAG_PRIVILEGED);
mSettings.addSharedUserLPw("android.uid.shell", SHELL_UID,
ApplicationInfo.FLAG_SYSTEM, ApplicationInfo.PRIVATE_FLAG_PRIVILEGED);
mSettings.addSharedUserLPw("android.uid.se", SE_UID,
ApplicationInfo.FLAG_SYSTEM, ApplicationInfo.PRIVATE_FLAG_PRIVILEGED);
mSettings.addSharedUserLPw("android.uid.networkstack", NETWORKSTACK_UID,
ApplicationInfo.FLAG_SYSTEM, ApplicationInfo.PRIVATE_FLAG_PRIVILEGED);
String separateProcesses = SystemProperties.get("debug.separate_processes");
if (separateProcesses != null && separateProcesses.length() > 0) {
if ("*".equals(separateProcesses)) {
mDefParseFlags = PackageParser.PARSE_IGNORE_PROCESSES;
mSeparateProcesses = null;
Slog.w(TAG, "Running with debug.separate_processes: * (ALL)");
} else {
mDefParseFlags = 0;
mSeparateProcesses = separateProcesses.split(",");
Slog.w(TAG, "Running with debug.separate_processes: "
+ separateProcesses);
}
} else {
mDefParseFlags = 0;
mSeparateProcesses = null;
}
mPackageDexOptimizer = new PackageDexOptimizer(installer, mInstallLock, context,
"*dexopt*");
mDexManager = new DexManager(mContext, this, mPackageDexOptimizer, installer, mInstallLock);
mArtManagerService = new ArtManagerService(mContext, this, installer, mInstallLock);
mMoveCallbacks = new MoveCallbacks(FgThread.get().getLooper());
mViewCompiler = new ViewCompiler(mInstallLock, mInstaller);
mOnPermissionChangeListeners = new OnPermissionChangeListeners(
FgThread.get().getLooper());
getDefaultDisplayMetrics(context, mMetrics);
Trace.traceBegin(TRACE_TAG_PACKAGE_MANAGER, "get system config");
SystemConfig systemConfig = SystemConfig.getInstance();
mAvailableFeatures = systemConfig.getAvailableFeatures();
Trace.traceEnd(TRACE_TAG_PACKAGE_MANAGER);
mProtectedPackages = new ProtectedPackages(mContext);
mApexManager = new ApexManager(context);
synchronized (mInstallLock) {
synchronized (mPackages) {
mHandlerThread = new ServiceThread(TAG,
Process.THREAD_PRIORITY_BACKGROUND, true );
mHandlerThread.start();
mHandler = new PackageHandler(mHandlerThread.getLooper());
mProcessLoggingHandler = new ProcessLoggingHandler();
Watchdog.getInstance().addThread(mHandler, WATCHDOG_TIMEOUT);
mInstantAppRegistry = new InstantAppRegistry(this);
ArrayMap<String, SystemConfig.SharedLibraryEntry> libConfig
= systemConfig.getSharedLibraries();
final int builtInLibCount = libConfig.size();
for (int i = 0; i < builtInLibCount; i++) {
String name = libConfig.keyAt(i);
SystemConfig.SharedLibraryEntry entry = libConfig.valueAt(i);
addBuiltInSharedLibraryLocked(entry.filename, name);
}
long undefinedVersion = SharedLibraryInfo.VERSION_UNDEFINED;
for (int i = 0; i < builtInLibCount; i++) {
String name = libConfig.keyAt(i);
SystemConfig.SharedLibraryEntry entry = libConfig.valueAt(i);
final int dependencyCount = entry.dependencies.length;
for (int j = 0; j < dependencyCount; j++) {
final SharedLibraryInfo dependency =
getSharedLibraryInfoLPr(entry.dependencies[j], undefinedVersion);
if (dependency != null) {
getSharedLibraryInfoLPr(name, undefinedVersion).addDependency(dependency);
}
}
}
SELinuxMMAC.readInstallPolicy();
Trace.traceBegin(TRACE_TAG_PACKAGE_MANAGER, "loadFallbacks");
FallbackCategoryProvider.loadFallbacks();
Trace.traceEnd(TRACE_TAG_PACKAGE_MANAGER);
Trace.traceBegin(TRACE_TAG_PACKAGE_MANAGER, "read user settings");
mFirstBoot = !mSettings.readLPw(sUserManager.getUsers(false));
Trace.traceEnd(TRACE_TAG_PACKAGE_MANAGER);
final int packageSettingCount = mSettings.mPackages.size();
for (int i = packageSettingCount - 1; i >= 0; i--) {
PackageSetting ps = mSettings.mPackages.valueAt(i);
if (!isExternal(ps) && (ps.codePath == null || !ps.codePath.exists())
&& mSettings.getDisabledSystemPkgLPr(ps.name) != null) {
mSettings.mPackages.removeAt(i);
mSettings.enableSystemPackageLPw(ps.name);
}
}
if (!mOnlyCore && mFirstBoot) {
requestCopyPreoptedFiles();
}
String customResolverActivityName = Resources.getSystem().getString(
R.string.config_customResolverActivity);
if (!TextUtils.isEmpty(customResolverActivityName)) {
mCustomResolverComponentName = ComponentName.unflattenFromString(
customResolverActivityName);
}
}
在这个过程中,我们主要看下两个对象分别是Settings、SystemConfig对象。
Settings对象
Settings(File dataDir, PermissionSettings permission,
Object lock) {
mLock = lock;
mPermissions = permission;
mRuntimePermissionsPersistence = new RuntimePermissionPersistence(mLock);
mSystemDir = new File(dataDir, "system");
mSystemDir.mkdirs();
FileUtils.setPermissions(mSystemDir.toString(),
FileUtils.S_IRWXU|FileUtils.S_IRWXG
|FileUtils.S_IROTH|FileUtils.S_IXOTH,
-1, -1);
mSettingsFilename = new File(mSystemDir, "packages.xml");
mBackupSettingsFilename = new File(mSystemDir, "packages-backup.xml");
mPackageListFilename = new File(mSystemDir, "packages.list");
FileUtils.setPermissions(mPackageListFilename, 0640, SYSTEM_UID, PACKAGE_INFO_GID);
final File kernelDir = new File("/config/sdcardfs");
mKernelMappingFilename = kernelDir.exists() ? kernelDir : null;
mStoppedPackagesFilename = new File(mSystemDir, "packages-stopped.xml");
mBackupStoppedPackagesFilename = new File(mSystemDir, "packages-stopped-backup.xml");
}
SystemConfig对象
SystemConfig() {
readPermissions(Environment.buildPath(
Environment.getRootDirectory(), "etc", "sysconfig"), ALLOW_ALL);
readPermissions(Environment.buildPath(
Environment.getRootDirectory(), "etc", "permissions"), ALLOW_ALL);
int vendorPermissionFlag = ALLOW_LIBS | ALLOW_FEATURES | ALLOW_PRIVAPP_PERMISSIONS
| ALLOW_ASSOCIATIONS;
if (Build.VERSION.FIRST_SDK_INT <= Build.VERSION_CODES.O_MR1) {
vendorPermissionFlag |= (ALLOW_PERMISSIONS | ALLOW_APP_CONFIGS);
}
readPermissions(Environment.buildPath(
Environment.getVendorDirectory(), "etc", "sysconfig"), vendorPermissionFlag);
readPermissions(Environment.buildPath(
Environment.getVendorDirectory(), "etc", "permissions"), vendorPermissionFlag);
int odmPermissionFlag = vendorPermissionFlag;
readPermissions(Environment.buildPath(
Environment.getOdmDirectory(), "etc", "sysconfig"), odmPermissionFlag);
readPermissions(Environment.buildPath(
Environment.getOdmDirectory(), "etc", "permissions"), odmPermissionFlag);
String skuProperty = SystemProperties.get(SKU_PROPERTY, "");
if (!skuProperty.isEmpty()) {
String skuDir = "sku_" + skuProperty;
readPermissions(Environment.buildPath(
Environment.getOdmDirectory(), "etc", "sysconfig", skuDir), odmPermissionFlag);
readPermissions(Environment.buildPath(
Environment.getOdmDirectory(), "etc", "permissions", skuDir),
odmPermissionFlag);
}
int oemPermissionFlag = ALLOW_FEATURES | ALLOW_OEM_PERMISSIONS | ALLOW_ASSOCIATIONS;
readPermissions(Environment.buildPath(
Environment.getOemDirectory(), "etc", "sysconfig"), oemPermissionFlag);
readPermissions(Environment.buildPath(
Environment.getOemDirectory(), "etc", "permissions"), oemPermissionFlag);
readPermissions(Environment.buildPath(
Environment.getProductDirectory(), "etc", "sysconfig"), ALLOW_ALL);
readPermissions(Environment.buildPath(
Environment.getProductDirectory(), "etc", "permissions"), ALLOW_ALL);
readPermissions(Environment.buildPath(
Environment.getProductServicesDirectory(), "etc", "sysconfig"), ALLOW_ALL);
readPermissions(Environment.buildPath(
Environment.getProductServicesDirectory(), "etc", "permissions"), ALLOW_ALL);
}
在SystemConfig构造方法中,通过readPermissions()方法解析不同路径下的系统配置和权限信息。readPermissions()方法名有点误导人,实际上该方法会读取sysconfig和permissions文件夹下的xml文件,并解析这些文件,然后根据不同的tag将解析到的属性缓存起来。
void readPermissions(File libraryDir, int permissionFlag) {
if (!libraryDir.exists() || !libraryDir.isDirectory()) {
if (permissionFlag == ALLOW_ALL) {
Slog.w(TAG, "No directory " + libraryDir + ", skipping");
}
return;
}
if (!libraryDir.canRead()) {
Slog.w(TAG, "Directory " + libraryDir + " cannot be read");
return;
}
File platformFile = null;
for (File f : libraryDir.listFiles()) {
if (!f.isFile()) {
continue;
}
if (f.getPath().endsWith("etc/permissions/platform.xml")) {
platformFile = f;
continue;
}
if (!f.getPath().endsWith(".xml")) {
Slog.i(TAG, "Non-xml file " + f + " in " + libraryDir + " directory, ignoring");
continue;
}
if (!f.canRead()) {
Slog.w(TAG, "Permissions library file " + f + " cannot be read");
continue;
}
readPermissionsFromXml(f, permissionFlag);
}
if (platformFile != null) {
readPermissionsFromXml(platformFile, permissionFlag);
}
}
BOOT_PROGRESS_PMS_SYSTEM_SCAN_START
- 读取环境变量BOOTCLASSPATH和SYSTEMSERVERCLASSPATH;
- 对于旧版本升级的情况,将安装时获取权限变更为运行时申请权限;
- 扫描/vendor、/product、/product_services、/odm下的overlay、priv-app、app目录下的应用以及/system/priv-app、/system/app、/system/framework下的应用并解析(我们在这把这些app称为系统app)。
- 清除临时文件和清除没有关联app的SharedUserId信息
synchronized (mPackages) {
EventLog.writeEvent(EventLogTags.BOOT_PROGRESS_PMS_SYSTEM_SCAN_START,
startTime);
final String bootClassPath = System.getenv("BOOTCLASSPATH");
final String systemServerClassPath = System.getenv("SYSTEMSERVERCLASSPATH");
if (bootClassPath == null) {
Slog.w(TAG, "No BOOTCLASSPATH found!");
}
if (systemServerClassPath == null) {
Slog.w(TAG, "No SYSTEMSERVERCLASSPATH found!");
}
File frameworkDir = new File(Environment.getRootDirectory(), "framework");
final VersionInfo ver = mSettings.getInternalVersion();
mIsUpgrade = !Build.FINGERPRINT.equals(ver.fingerprint);
if (mIsUpgrade) {
logCriticalInfo(Log.INFO,
"Upgrading from " + ver.fingerprint + " to " + Build.FINGERPRINT);
}
mPromoteSystemApps =
mIsUpgrade && ver.sdkVersion <= Build.VERSION_CODES.LOLLIPOP_MR1;
mIsPreNUpgrade = mIsUpgrade && ver.sdkVersion < Build.VERSION_CODES.N;
mIsPreNMR1Upgrade = mIsUpgrade && ver.sdkVersion < Build.VERSION_CODES.N_MR1;
mIsPreQUpgrade = mIsUpgrade && ver.sdkVersion < Build.VERSION_CODES.Q;
int preUpgradeSdkVersion = ver.sdkVersion;
if (mPromoteSystemApps) {
Iterator<PackageSetting> pkgSettingIter = mSettings.mPackages.values().iterator();
while (pkgSettingIter.hasNext()) {
PackageSetting ps = pkgSettingIter.next();
if (isSystemApp(ps)) {
mExistingSystemPackages.add(ps.name);
}
}
}
mCacheDir = preparePackageParserCache();
int scanFlags = SCAN_BOOTING | SCAN_INITIAL;
if (mIsUpgrade || mFirstBoot) {
scanFlags = scanFlags | SCAN_FIRST_BOOT_OR_UPGRADE;
}
scanDirTracedLI(new File(VENDOR_OVERLAY_DIR),
mDefParseFlags
| PackageParser.PARSE_IS_SYSTEM_DIR,
scanFlags
| SCAN_AS_SYSTEM
| SCAN_AS_VENDOR,
0);
final List<String> possiblyDeletedUpdatedSystemApps = new ArrayList<>();
final List<String> stubSystemApps = new ArrayList<>();
if (!mOnlyCore) {
final Iterator<PackageParser.Package> pkgIterator = mPackages.values().iterator();
while (pkgIterator.hasNext()) {
final PackageParser.Package pkg = pkgIterator.next();
if (pkg.isStub) {
stubSystemApps.add(pkg.packageName);
}
}
final Iterator<PackageSetting> psit = mSettings.mPackages.values().iterator();
while (psit.hasNext()) {
PackageSetting ps = psit.next();
if ((ps.pkgFlags & ApplicationInfo.FLAG_SYSTEM) == 0) {
continue;
}
final PackageParser.Package scannedPkg = mPackages.get(ps.name);
if (scannedPkg != null) {
if (mSettings.isDisabledSystemPackageLPr(ps.name)) {
logCriticalInfo(Log.WARN,
"Expecting better updated system app for " + ps.name
+ "; removing system app. Last known"
+ " codePath=" + ps.codePathString
+ ", versionCode=" + ps.versionCode
+ "; scanned versionCode=" + scannedPkg.getLongVersionCode());
removePackageLI(scannedPkg, true);
mExpectingBetter.put(ps.name, ps.codePath);
}
continue;
}
if (!mSettings.isDisabledSystemPackageLPr(ps.name)) {
psit.remove();
logCriticalInfo(Log.WARN, "System package " + ps.name
+ " no longer exists; it's data will be wiped");
} else {
final PackageSetting disabledPs =
mSettings.getDisabledSystemPkgLPr(ps.name);
if (disabledPs.codePath == null || !disabledPs.codePath.exists()
|| disabledPs.pkg == null) {
possiblyDeletedUpdatedSystemApps.add(ps.name);
} else {
mExpectingBetter.put(disabledPs.name, disabledPs.codePath);
}
}
}
}
deleteTempPackageFiles();
final int cachedSystemApps = PackageParser.sCachedPackageReadCount.get();
mSettings.pruneSharedUsersLPw();
final long systemScanTime = SystemClock.uptimeMillis() - startTime;
final int systemPackagesCount = mPackages.size();
Slog.i(TAG, "Finished scanning system apps. Time: " + systemScanTime
+ " ms, packageCount: " + systemPackagesCount
+ " , timePerPackage: "
+ (systemPackagesCount == 0 ? 0 : systemScanTime / systemPackagesCount)
+ " , cached: " + cachedSystemApps);
if (mIsUpgrade && systemPackagesCount > 0) {
MetricsLogger.histogram(null, "ota_package_manager_system_app_avg_scan_time",
((int) systemScanTime) / systemPackagesCount);
}
}
在这个过程中有两个重要的功能:一是处理从Android M之前的版本升级到M及之后的版本时,更新APP的运行时权限。二是扫描系统中的app,然后解析为ParellelPackageParser.ParseResult对象。我们看下系统app解析的过程:
private void scanDirTracedLI(File scanDir, final int parseFlags, int scanFlags, long currentTime) {
Trace.traceBegin(TRACE_TAG_PACKAGE_MANAGER, "scanDir [" + scanDir.getAbsolutePath() + "]");
try {
scanDirLI(scanDir, parseFlags, scanFlags, currentTime);
} finally {
Trace.traceEnd(TRACE_TAG_PACKAGE_MANAGER);
}
}
private void scanDirLI(File scanDir, int parseFlags, int scanFlags, long currentTime) {
final File[] files = scanDir.listFiles();
if (ArrayUtils.isEmpty(files)) {
Log.d(TAG, "No files in app dir " + scanDir);
return;
}
if (DEBUG_PACKAGE_SCANNING) {
Log.d(TAG, "Scanning app dir " + scanDir + " scanFlags=" + scanFlags
+ " flags=0x" + Integer.toHexString(parseFlags));
}
try (ParallelPackageParser parallelPackageParser = new ParallelPackageParser(
mSeparateProcesses, mOnlyCore, mMetrics, mCacheDir,
mParallelPackageParserCallback)) {
int fileCount = 0;
for (File file : files) {
final boolean isPackage = (isApkFile(file) || file.isDirectory())
&& !PackageInstallerService.isStageName(file.getName());
if (!isPackage) {
continue;
}
parallelPackageParser.submit(file, parseFlags);
fileCount++;
}
for (; fileCount > 0; fileCount--) {
ParallelPackageParser.ParseResult parseResult = parallelPackageParser.take();
Throwable throwable = parseResult.throwable;
int errorCode = PackageManager.INSTALL_SUCCEEDED;
if (throwable == null) {
if (parseResult.pkg.applicationInfo.isStaticSharedLibrary()) {
renameStaticSharedLibraryPackage(parseResult.pkg);
}
try {
scanPackageChildLI(parseResult.pkg, parseFlags, scanFlags,
currentTime, null);
} catch (PackageManagerException e) {
errorCode = e.error;
Slog.w(TAG, "Failed to scan " + parseResult.scanFile + ": " + e.getMessage());
}
} else if (throwable instanceof PackageParser.PackageParserException) {
PackageParser.PackageParserException e = (PackageParser.PackageParserException)
throwable;
errorCode = e.error;
Slog.w(TAG, "Failed to parse " + parseResult.scanFile + ": " + e.getMessage());
} else {
throw new IllegalStateException("Unexpected exception occurred while parsing "
+ parseResult.scanFile, throwable);
}
if ((scanFlags & SCAN_AS_SYSTEM) == 0 &&
errorCode != PackageManager.INSTALL_SUCCEEDED) {
logCriticalInfo(Log.WARN,
"Deleting invalid package at " + parseResult.scanFile);
removeCodePathLI(parseResult.scanFile);
}
}
}
}
整个解析过程是先向线程池提交解析任务,然后从保存解析结果的阻塞队列中获取解析结果。
apk文件解析实现如下,通过向线程池提交解析apk文件的任务;apk的解析由android.content.pm.PackageParser.parsePackage()完成;最后解析结果存在阻塞队列mQueue中。
public void submit(File scanFile, int parseFlags) {
mService.submit(() -> {
ParseResult pr = new ParseResult();
Trace.traceBegin(TRACE_TAG_PACKAGE_MANAGER, "parallel parsePackage [" + scanFile + "]");
try {
PackageParser pp = new PackageParser();
pp.setSeparateProcesses(mSeparateProcesses);
pp.setOnlyCoreApps(mOnlyCore);
pp.setDisplayMetrics(mMetrics);
pp.setCacheDir(mCacheDir);
pp.setCallback(mPackageParserCallback);
pr.scanFile = scanFile;
pr.pkg = parsePackage(pp, scanFile, parseFlags);
} catch (Throwable e) {
pr.throwable = e;
} finally {
Trace.traceEnd(TRACE_TAG_PACKAGE_MANAGER);
}
try {
mQueue.put(pr);
} catch (InterruptedException e) {
Thread.currentThread().interrupt();
mInterruptedInThread = Thread.currentThread().getName();
}
});
}
@VisibleForTesting
protected PackageParser.Package parsePackage(PackageParser packageParser, File scanFile,
int parseFlags) throws PackageParser.PackageParserException {
return packageParser.parsePackage(scanFile, parseFlags, true );
}
BOOT_PROGRESS_PMS_DATA_SCAN_START
? 这个阶段主要做了以下内容的工作:
- 扫描/data/app下的apk文件并解析,得到Package信息。
- 删除通过OTA升级已经不存在的app的权限配置信息;删除已经不存在的APP。
- 更新App共享库路径信息
if (!mOnlyCore) {
EventLog.writeEvent(EventLogTags.BOOT_PROGRESS_PMS_DATA_SCAN_START,
SystemClock.uptimeMillis());
scanDirTracedLI(sAppInstallDir, 0, scanFlags | SCAN_REQUIRE_KNOWN, 0);
for (int i = possiblyDeletedUpdatedSystemApps.size() - 1; i >= 0; --i) {
final String packageName = possiblyDeletedUpdatedSystemApps.get(i);
final PackageParser.Package pkg = mPackages.get(packageName);
final String msg;
mSettings.removeDisabledSystemPackageLPw(packageName);
if (pkg == null) {
msg = "Updated system package " + packageName
+ " no longer exists; removing its data";
} else {
msg = "Updated system package " + packageName
+ " no longer exists; rescanning package on data";
removePackageLI(pkg, true);
try {
final File codePath = new File(pkg.applicationInfo.getCodePath());
scanPackageTracedLI(codePath, 0, scanFlags, 0, null);
} catch (PackageManagerException e) {
Slog.e(TAG, "Failed to parse updated, ex-system package: "
+ e.getMessage());
}
}
final PackageSetting ps = mSettings.mPackages.get(packageName);
if (ps != null && mPackages.get(packageName) == null) {
removePackageDataLIF(ps, null, null, 0, false);
}
logCriticalInfo(Log.WARN, msg);
}
for (int i = 0; i < mExpectingBetter.size(); i++) {
final String packageName = mExpectingBetter.keyAt(i);
if (!mPackages.containsKey(packageName)) {
final File scanFile = mExpectingBetter.valueAt(i);
logCriticalInfo(Log.WARN, "Expected better " + packageName
+ " but never showed up; reverting to system");
final @ParseFlags int reparseFlags;
final @ScanFlags int rescanFlags;
if (FileUtils.contains(privilegedAppDir, scanFile)) {
reparseFlags =
mDefParseFlags |
PackageParser.PARSE_IS_SYSTEM_DIR;
rescanFlags =
scanFlags
| SCAN_AS_SYSTEM
| SCAN_AS_PRIVILEGED;
} else if (FileUtils.contains(systemAppDir, scanFile)) {
reparseFlags =
mDefParseFlags |
PackageParser.PARSE_IS_SYSTEM_DIR;
rescanFlags =
scanFlags
| SCAN_AS_SYSTEM;
} else if (FileUtils.contains(privilegedVendorAppDir, scanFile)
|| FileUtils.contains(privilegedOdmAppDir, scanFile)) {
reparseFlags =
mDefParseFlags |
PackageParser.PARSE_IS_SYSTEM_DIR;
rescanFlags =
scanFlags
| SCAN_AS_SYSTEM
| SCAN_AS_VENDOR
| SCAN_AS_PRIVILEGED;
} else if (FileUtils.contains(vendorAppDir, scanFile)
|| FileUtils.contains(odmAppDir, scanFile)) {
reparseFlags =
mDefParseFlags |
PackageParser.PARSE_IS_SYSTEM_DIR;
rescanFlags =
scanFlags
| SCAN_AS_SYSTEM
| SCAN_AS_VENDOR;
} else if (FileUtils.contains(oemAppDir, scanFile)) {
reparseFlags =
mDefParseFlags |
PackageParser.PARSE_IS_SYSTEM_DIR;
rescanFlags =
scanFlags
| SCAN_AS_SYSTEM
| SCAN_AS_OEM;
} else if (FileUtils.contains(privilegedProductAppDir, scanFile)) {
reparseFlags =
mDefParseFlags |
PackageParser.PARSE_IS_SYSTEM_DIR;
rescanFlags =
scanFlags
| SCAN_AS_SYSTEM
| SCAN_AS_PRODUCT
| SCAN_AS_PRIVILEGED;
} else if (FileUtils.contains(productAppDir, scanFile)) {
reparseFlags =
mDefParseFlags |
PackageParser.PARSE_IS_SYSTEM_DIR;
rescanFlags =
scanFlags
| SCAN_AS_SYSTEM
| SCAN_AS_PRODUCT;
} else if (FileUtils.contains(privilegedProductServicesAppDir, scanFile)) {
reparseFlags =
mDefParseFlags |
PackageParser.PARSE_IS_SYSTEM_DIR;
rescanFlags =
scanFlags
| SCAN_AS_SYSTEM
| SCAN_AS_PRODUCT_SERVICES
| SCAN_AS_PRIVILEGED;
} else if (FileUtils.contains(productServicesAppDir, scanFile)) {
reparseFlags =
mDefParseFlags |
PackageParser.PARSE_IS_SYSTEM_DIR;
rescanFlags =
scanFlags
| SCAN_AS_SYSTEM
| SCAN_AS_PRODUCT_SERVICES;
} else {
Slog.e(TAG, "Ignoring unexpected fallback path " + scanFile);
continue;
}
mSettings.enableSystemPackageLPw(packageName);
try {
scanPackageTracedLI(scanFile, reparseFlags, rescanFlags, 0, null);
} catch (PackageManagerException e) {
Slog.e(TAG, "Failed to parse original system package: "
+ e.getMessage());
}
}
}
installSystemStubPackages(stubSystemApps, scanFlags);
final int cachedNonSystemApps = PackageParser.sCachedPackageReadCount.get()
- cachedSystemApps;
final long dataScanTime = SystemClock.uptimeMillis() - systemScanTime - startTime;
final int dataPackagesCount = mPackages.size() - systemPackagesCount;
Slog.i(TAG, "Finished scanning non-system apps. Time: " + dataScanTime
+ " ms, packageCount: " + dataPackagesCount
+ " , timePerPackage: "
+ (dataPackagesCount == 0 ? 0 : dataScanTime / dataPackagesCount)
+ " , cached: " + cachedNonSystemApps);
if (mIsUpgrade && dataPackagesCount > 0) {
MetricsLogger.histogram(null, "ota_package_manager_data_app_avg_scan_time",
((int) dataScanTime) / dataPackagesCount);
}
}
mExpectingBetter.clear();
mStorageManagerPackage = getStorageManagerPackageName();
mSetupWizardPackage = getSetupWizardPackageName();
mComponentResolver.fixProtectedFilterPriorities();
mSystemTextClassifierPackage = getSystemTextClassifierPackageName();
mWellbeingPackage = getWellbeingPackageName();
mDocumenterPackage = getDocumenterPackageName();
mConfiguratorPackage =
mContext.getString(R.string.config_deviceConfiguratorPackageName);
mAppPredictionServicePackage = getAppPredictionServicePackageName();
mIncidentReportApproverPackage = getIncidentReportApproverPackageName();
updateAllSharedLibrariesLocked(null, Collections.unmodifiableMap(mPackages));
for (SharedUserSetting setting : mSettings.getAllSharedUsersLPw()) {
final List<String> changedAbiCodePath =
adjustCpuAbisForSharedUserLPw(setting.packages, null );
if (changedAbiCodePath != null && changedAbiCodePath.size() > 0) {
for (int i = changedAbiCodePath.size() - 1; i >= 0; --i) {
final String codePathString = changedAbiCodePath.get(i);
try {
mInstaller.rmdex(codePathString,
getDexCodeInstructionSet(getPreferredInstructionSet()));
} catch (InstallerException ignored) {
}
}
}
setting.fixSeInfoLocked();
}
mPackageUsage.read(mPackages);
mCompilerStats.read();
BOOT_PROGRESS_PMS_SCAN_END
? 这个阶段主要做了以下内容的工作:
- 如果sdk版本发生变化,则更新权限
- OTA升级后首次启动,清除不必要的缓存数据
- 权限等默认更新后,清理相关数据
- 更新/data/system/packages.xml
EventLog.writeEvent(EventLogTags.BOOT_PROGRESS_PMS_SCAN_END,
SystemClock.uptimeMillis());
Slog.i(TAG, "Time to scan packages: "
+ ((SystemClock.uptimeMillis()-startTime)/1000f)
+ " seconds");
final boolean sdkUpdated = (ver.sdkVersion != mSdkVersion);
if (sdkUpdated) {
Slog.i(TAG, "Platform changed from " + ver.sdkVersion + " to "
+ mSdkVersion + "; regranting permissions for internal storage");
}
mPermissionManager.updateAllPermissions(
StorageManager.UUID_PRIVATE_INTERNAL, sdkUpdated, mPackages.values(),
mPermissionCallback);
ver.sdkVersion = mSdkVersion;
if (!onlyCore && (mPromoteSystemApps || mFirstBoot)) {
for (UserInfo user : sUserManager.getUsers(true)) {
mSettings.applyDefaultPreferredAppsLPw(user.id);
primeDomainVerificationsLPw(user.id);
}
}
final int storageFlags;
if (StorageManager.isFileEncryptedNativeOrEmulated()) {
storageFlags = StorageManager.FLAG_STORAGE_DE;
} else {
storageFlags = StorageManager.FLAG_STORAGE_DE | StorageManager.FLAG_STORAGE_CE;
}
List<String> deferPackages = reconcileAppsDataLI(StorageManager.UUID_PRIVATE_INTERNAL,
UserHandle.USER_SYSTEM, storageFlags, true ,
true );
mPrepareAppDataFuture = SystemServerInitThreadPool.get().submit(() -> {
TimingsTraceLog traceLog = new TimingsTraceLog("SystemServerTimingAsync",
Trace.TRACE_TAG_PACKAGE_MANAGER);
traceLog.traceBegin("AppDataFixup");
try {
mInstaller.fixupAppData(StorageManager.UUID_PRIVATE_INTERNAL,
StorageManager.FLAG_STORAGE_DE | StorageManager.FLAG_STORAGE_CE);
} catch (InstallerException e) {
Slog.w(TAG, "Trouble fixing GIDs", e);
}
traceLog.traceEnd();
traceLog.traceBegin("AppDataPrepare");
if (deferPackages == null || deferPackages.isEmpty()) {
return;
}
int count = 0;
for (String pkgName : deferPackages) {
PackageParser.Package pkg = null;
synchronized (mPackages) {
PackageSetting ps = mSettings.getPackageLPr(pkgName);
if (ps != null && ps.getInstalled(UserHandle.USER_SYSTEM)) {
pkg = ps.pkg;
}
}
if (pkg != null) {
synchronized (mInstallLock) {
prepareAppDataAndMigrateLIF(pkg, UserHandle.USER_SYSTEM, storageFlags,
true );
}
count++;
}
}
traceLog.traceEnd();
Slog.i(TAG, "Deferred reconcileAppsData finished " + count + " packages");
}, "prepareAppData");
if (mIsUpgrade && !onlyCore) {
Slog.i(TAG, "Build fingerprint changed; clearing code caches");
for (int i = 0; i < mSettings.mPackages.size(); i++) {
final PackageSetting ps = mSettings.mPackages.valueAt(i);
if (Objects.equals(StorageManager.UUID_PRIVATE_INTERNAL, ps.volumeUuid)) {
clearAppDataLIF(ps.pkg, UserHandle.USER_ALL,
FLAG_STORAGE_DE | FLAG_STORAGE_CE | FLAG_STORAGE_EXTERNAL
| Installer.FLAG_CLEAR_CODE_CACHE_ONLY);
}
}
ver.fingerprint = Build.FINGERPRINT;
}
if (!onlyCore && mIsPreQUpgrade) {
Slog.i(TAG, "Whitelisting all existing apps to hide their icons");
int size = mSettings.mPackages.size();
for (int i = 0; i < size; i++) {
final PackageSetting ps = mSettings.mPackages.valueAt(i);
if ((ps.pkgFlags & ApplicationInfo.FLAG_SYSTEM) != 0) {
continue;
}
ps.disableComponentLPw(PackageManager.APP_DETAILS_ACTIVITY_CLASS_NAME,
UserHandle.USER_SYSTEM);
}
}
mExistingSystemPackages.clear();
mPromoteSystemApps = false;
ver.databaseVersion = Settings.CURRENT_DATABASE_VERSION;
Trace.traceBegin(TRACE_TAG_PACKAGE_MANAGER, "write settings");
mSettings.writeLPr();
Trace.traceEnd(TRACE_TAG_PACKAGE_MANAGER);
BOOT_PROGRESS_PMS_READY
? 这个阶段主要做了以下内容的工作:
- 创建PackageInstallerService对
- GC回收内存
EventLog.writeEvent(EventLogTags.BOOT_PROGRESS_PMS_READY,
SystemClock.uptimeMillis());
if (!mOnlyCore) {
mRequiredVerifierPackage = getRequiredButNotReallyRequiredVerifierLPr();
mRequiredInstallerPackage = getRequiredInstallerLPr();
mRequiredUninstallerPackage = getRequiredUninstallerLPr();
mIntentFilterVerifierComponent = getIntentFilterVerifierComponentNameLPr();
if (mIntentFilterVerifierComponent != null) {
mIntentFilterVerifier = new IntentVerifierProxy(mContext,
mIntentFilterVerifierComponent);
} else {
mIntentFilterVerifier = null;
}
mServicesSystemSharedLibraryPackageName = getRequiredSharedLibraryLPr(
PackageManager.SYSTEM_SHARED_LIBRARY_SERVICES,
SharedLibraryInfo.VERSION_UNDEFINED);
mSharedSystemSharedLibraryPackageName = getRequiredSharedLibraryLPr(
PackageManager.SYSTEM_SHARED_LIBRARY_SHARED,
SharedLibraryInfo.VERSION_UNDEFINED);
} else {
mRequiredVerifierPackage = null;
mRequiredInstallerPackage = null;
mRequiredUninstallerPackage = null;
mIntentFilterVerifierComponent = null;
mIntentFilterVerifier = null;
mServicesSystemSharedLibraryPackageName = null;
mSharedSystemSharedLibraryPackageName = null;
}
mRequiredPermissionControllerPackage = getRequiredPermissionControllerLPr();
final int[] userIds = UserManagerService.getInstance().getUserIds();
for (PackageParser.Package pkg : mPackages.values()) {
if (pkg.isSystem()) {
continue;
}
for (int userId : userIds) {
final PackageSetting ps = (PackageSetting) pkg.mExtras;
if (ps == null || !ps.getInstantApp(userId) || !ps.getInstalled(userId)) {
continue;
}
mInstantAppRegistry.addInstantAppLPw(userId, ps.appId);
}
}
mInstallerService = new PackageInstallerService(context, this, mApexManager);
final Pair<ComponentName, String> instantAppResolverComponent =
getInstantAppResolverLPr();
if (instantAppResolverComponent != null) {
if (DEBUG_INSTANT) {
Slog.d(TAG, "Set ephemeral resolver: " + instantAppResolverComponent);
}
mInstantAppResolverConnection = new InstantAppResolverConnection(
mContext, instantAppResolverComponent.first,
instantAppResolverComponent.second);
mInstantAppResolverSettingsComponent =
getInstantAppResolverSettingsLPr(instantAppResolverComponent.first);
} else {
mInstantAppResolverConnection = null;
mInstantAppResolverSettingsComponent = null;
}
updateInstantAppInstallerLocked(null);
final Map<Integer, List<PackageInfo>> userPackages = new HashMap<>();
for (int userId : userIds) {
userPackages.put(userId, getInstalledPackages( 0, userId).getList());
}
mDexManager.load(userPackages);
if (mIsUpgrade) {
MetricsLogger.histogram(null, "ota_package_manager_init_time",
(int) (SystemClock.uptimeMillis() - startTime));
}
}
}
mModuleInfoProvider = new ModuleInfoProvider(mContext, this);
Trace.traceBegin(TRACE_TAG_PACKAGE_MANAGER, "GC");
Runtime.getRuntime().gc();
Trace.traceEnd(TRACE_TAG_PACKAGE_MANAGER);
mInstaller.setWarnIfHeld(mPackages);
PackageParser.readConfigUseRoundIcon(mContext.getResources());
mServiceStartWithDelay = SystemClock.uptimeMillis() + (60 * 1000L);
Trace.traceEnd(TRACE_TAG_PACKAGE_MANAGER);
总结
? PackageManagerService是Android系统中重要系统服务之一,应用安装、卸载、解析、权限管理等都跟它有关;PackageManagerService是由SystemServer启动的;PackageManagerService对象创建按EventLogTags分为五个阶段,分别是:BOOT_PROGRESS_PMS_START、BOOT_PROGRESS_PMS_SYSTEM_SCAN_START、BOOT_PROGRESS_PMS_DATA_SCAN_START、BOOT_PROGRESS_PMS_SCAN_END、BOOT_PROGRESS_PMS_READY。
|