- 闸门驱动电源范围从10–20V
- 欠电压锁定
- 高侧输出与输入同步
- 关闭输入将关闭这两个通道
- 两个信道的匹配传输延迟
- IR2104(S) 高压、高速功率MOSFTE和IGBT驱动器,具有依赖的高侧和低侧参考输出通道
 - 绝对最大额定参数:表明设备损坏可能超过的持续极限
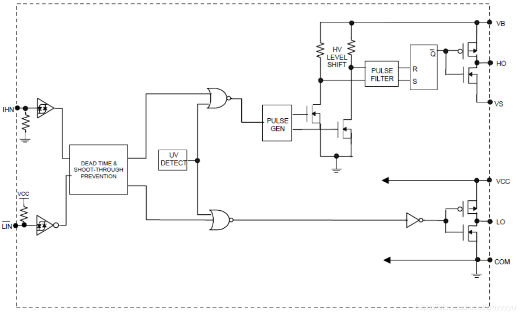
引脚定义: Vb:高侧浮动绝对电压 Vs:高侧浮动电源偏移电压 Vho:高侧浮动输出电压 Vcc: 低侧和逻辑固定的电源电压 Vlo:低侧输出电压 Vin:逻辑输入电压(IN和SD)
 注意这个地方,为什么VB的电压范围是VS+10V到VS加20V  当输入的电压大于3V时,HO输出逻辑1,即高电平,LO输出逻辑零,即低电平 当输入的电压小于0.8V时,HO输出逻辑零,即低电平,LO输出逻辑1,即高电平  输入一个占空比为D的PWM波,输出端HO与输入端的波形是一致的,给单片机供电一般是3.3V,VB和VS之间的电势差就是VCC,如果VCC等于15V,VS端接地,那么VB的电压就是15V,MOS驱动一般是10-15V或10到20V,单片机的电压3.3V不足以驱动MOS,所以需要一个驱动电路
如上图电路图所示; 当IN输入为高电平时经过或非门还有其他的器件,上桥臂导通,HO输出为高电平,但对于下面两个MOS来说呢,加入了一个反相器,所以下桥臂导通HO输出低电平,所以说原理就是,输入一个PWM波信号,然后输出两个互补的PWM波信号  死区作用:避免上下桥臂同时导通,造成短路风险 SD非的作用根据这个波特图可以知道,当其为低电平时,HO 和 LO都为低,MOS不工作 (控制芯片工作与否) 输入端内部集成了一个下拉电阻,在没有任何输入的时候,默认为低电平,起一个保护的作用
注意:SD端一般接高电平默认芯片一直处于工作状态 当输入给一个PWM波一段时间后,将输入撤出,则输入为低,那么HO输出就是一个与VS引脚端电压相同的低电平,而LO输出就是一个满占空比的PWM波 (BOOST一定要注意)
IR2103 : 与2104不同点:  引脚的SD端改为了LIN  这个图里的输入端集成了上拉和下拉电阻  当HIN和LIN都是高电平时,HO输出高电平LO相反,HIN和LIN都为低电平时,HO和LO都为低电平
  
加二极管作用:防止电流灌流, 当MGND的电势由于MOS导通后瞬间变大,因为电容两端的电压不能突变,所以VB的电势值就变成了VCC+MGND此时的电势(忽略二极管压降) VB>VCC,防止灌流
高电平的时候,电容充电,低电平的时候,电容放电 电压逐渐降低的过程中,GS间电势差逐渐降低,从原来的完全导通到不完全导通,导致MOS发烫发热,占空比不能给到百分之百,写程序时一定要把占空比给限定住
自给电路作用:由于电容两端的电压不能突变,有一端电压不变,为15V,另外一端电压从零升到20V,所以另外一侧二极管的右边电压为35V,但是35V的电压是不能够长期维持的  维持栅极和源极之间的电压
隔离驱动芯片:TLP250 三相逆变会用到,光耦隔离
引脚原理图:  左侧是发光二极管,3端口接地,当单片机输出PWM波是高电平的时候,接2口,发光二极管会亮,上边的MOS是导通的,6输出的是8,8接的是vcc,6输出的就是高电平,单片机输出的PWM波是低电平,就是下边的MOS导通,输出的就是低GND 原理:通过PWM波的高低电平,来控制灯的开通和关断,进而再控制输出端MOS的开通和关断  这个真值表说明的也是相同的原理  单片机供电电压是3.3V,但上面输入引脚电压最大1.8V,所以单片机引脚电压不能直接加到输入点电压引脚,故要加入限流电阻,[ 计算电阻阻值,(3.3-1.5)/10ma ]
|